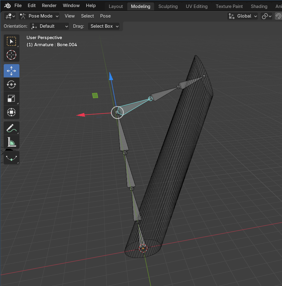
Armature- Pose with Bones
Insert a Cylinder into Blender, and make it with a Z Height of 12 and 28 Subdivision Loop Cuts.
Shown Below is what happens when the Object tied to an Armature has no Subdivisions through Loop Cuts. It is inflexible..

Shown Below is a Video of this Armature / Parent tie to Cylinder / Cylinder Bending Process.
Note the Proper Menu for the Armature --

Expanded Menu --

With Pose Mode, you can Bend the Cylinder by Bending the Armature --
